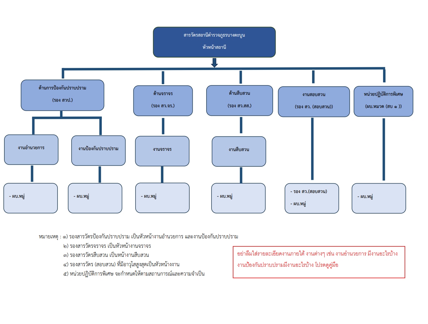
O1 โครงสร้าง อัตรากำลัง และข้อมูลผู้บริหาร
แผนผังโครงสร้างการแบ่งส่วนราชการของสถานีตำรวจ




เราใช้คุกกี้เพื่อพัฒนาประสิทธิภาพ และประสบการณ์ที่ดีในการใช้เว็บไซต์ของคุณ คุณสามารถศึกษารายละเอียดได้ที่ นโยบายความเป็นส่วนตัว และสามารถจัดการความเป็นส่วนตัวเองได้ของคุณได้เองโดยคลิกที่ ตั้งค่า